bob半岛-末节再度崩盘!状态持续低迷快艇或跌至附加赛区
体坛周报全媒体记者 李辉 缺席12场比赛后,韦少在今日快艇与步行者的比赛中复出,然而他的回归并没能帮助快艇走出低谷,他们在第四节再度崩盘,最终不敌对手。 复出首战,韦少的发挥相当出色,18分钟时间他10投5中拿到14分并送出了7次助攻,...
06月26日讯 球衣号码记者Etienne Catalan报道,马刺的榜眼迪伦-哈珀将在新赛季身穿2号球衣!这件球衣的上...
北京时间7月1日,据名记Shams报道,小贾伦-杰克逊已与孟菲斯灰熊队达成一份5年2.4亿美元的顶薪续约合同。灰熊在休赛...
球迷屋7月2日讯,亚历山大现效力于NBA的俄克拉荷马城雷霆队。在加盟雷霆队后,亚历山大展现出强大的统治力,并在本赛季带...
休赛季嘛,球星就开启了度假模式,或是钓鱼,或是旅行,还有一部分人就很积极的在训练。最近詹姆斯回了家乡阿克伦度假,和儿时的...
体坛周报全媒体记者 李辉 缺席12场比赛后,韦少在今日快艇与步行者的比赛中复出,然而他的回归并没能帮助快艇走出低谷,他们在第四节再度崩盘,最终不敌对手。 复出首战,韦少的发挥相当出色,18分钟时间他10投5中拿到14分并送出了7次助攻,...
体坛周报全媒体原创 2023卡塔尔亚洲杯,原本是夺冠大热门的韩国队最终在半决赛中0比2不敌约旦,无缘决赛。而近日,《太阳报》独家爆出韩国队内讧。他们提到,在亚洲杯出局前夕,韩国队核心孙兴慜在与队友争吵中手指脱臼。之后,韩媒也证实了该报道。...
体坛周报全媒体原创 去年夏天阿森纳高价引入哈弗茨之后面对的是一片质疑声,因为上赛季他在切尔西的发挥着实难言出色。被推到自己不熟悉的中锋位置之后,哈弗茨踢得很挣扎,11.60的预期进球只进了7个,浪费了14次绝佳机会。在阿森纳,阿尔特塔将哈...
体坛周报特约记者吴昊宇发自伯纳乌 “Así, así, así gana el Madrid!”(皇马就是如此赢球的!)当下半场比赛罗德里戈打入精彩的1v3破门,将比分锁定在4比0之后,全场皇马球迷放声高唱,而这句话原本是多家西甲球队的球...
体坛周报全媒体记者李喜林 NBA的年轻球员有许多人崇拜科比、詹姆斯、库里,或者是将杜兰特、欧文视为偶像,他们都有着出色的球技,而且拿到了NBA总冠军戒指。值得一提的是,保罗·乔治也成为了不少年轻球员的偶像,尽管他还没有拿过总冠军戒指。...
体坛周报全媒体记者王晓瑞济南报道 迎来个人代表山东泰山队的第400场比赛,结果遭遇一场0比3惨败,赛后,郑铮的心情难免有点儿失落。“作为职业球员,肯定能够接受胜利,也能接受失败。”而复盘比赛时,他也认为,单就本场比赛来讲,申花队踢得确实更...
体坛周报全媒体原创 本周,英国《太阳报》率先爆料,宣称韩国队在亚洲杯被约旦淘汰之前,队内核心孙兴慜曾与队友发生冲突,并导致手指脱臼。随后韩媒跟进,并爆出多条“内讧”讯息,包括“李刚仁等年轻球员聚餐时提早离席去打乒乓球引发孙兴慜不满”、“孙...
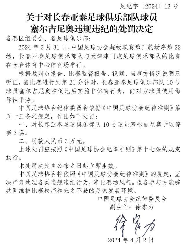
体坛周报全媒体原创 今日,中国足协公布罚单,长春亚泰外援塞尔吉尼奥在中超第3轮比赛中,向对方球员使用侮辱性手势。塞尔吉尼奥被停赛3场、罚款3万元。...
体坛周报全媒体记者马德兴报道 中国男足国家队在完成了2026年世预赛36强赛两场小组赛之后已经宣告解散,国脚们也已经返回各自的俱乐部球队准备这个周末重新展开的中超联赛。不过,尽管世预赛性质的系数较高,是中国队借机抢夺国际足联技术积分、提升...
体坛周报全媒体记者马德兴卡塔尔报道 中国队在1比0取胜约旦国奥队后的第二天也就是4月8日傍晚,继续前往卡塔尔大学五号场地进行训练。其中,首发出战的主力球员主要进行恢复调整;替补出场以及没有出场的球员,则进行有一定强度的训练。...